Page 163 - 武侯年鉴2025
P. 163
重要会议
2024 年财政预算执行情况和 2025 负责人列席会议,区人民团体有关 12),审议并原则通过 2025 年全
年财政预算草案的报告》等讨论稿。 负责人、区人大代表、区政协委员、 区经济工作要点、武侯区支持先进
区政府分管领导总结 2024 年分管工 市民代表、各民主党派区级组织主 制造业高质量发展的六条措施、武
作情况,安排部署 2025 年分管工作。 委应邀参加会议。 侯区服务业高质量发展项目实施方
区政府领导和区政府组成部门主要 案、武侯区关于支持家居家电销售
负责人出席会议,各街道办事处、 【区政府常务会议】 2024 年,区 行业以旧换新促进消费实施办法等
区政府其他部门、市直属部门主要 政府召开常务会议 19 次 (详见表 议题 ;开展会前学法 11 次。
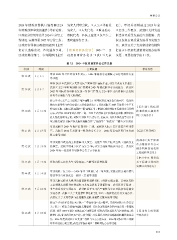
表 12 2024 年区政府常务会议情况表
次别 时间 主要议题 学法内容
审议 2024 年全区经济工作要点,2024 年迎新春送温暖走访慰问活动方案
第38次 1月2日
等议题
听取 2024 年武侯区人大票决民生实事项目情况汇报,研究区政府工作报告、
武侯区 2023 年财政预算执行情况和 2024 年财政预算草案的报告、武侯区
第39次 1月8日
2023 年国民经济和社会发展计划执行情况及 2024 年国民经济和社会发展
计划草案的报告等文稿修改
传达学习习近平总书记对云南省镇雄县山体滑坡和江西新余市渝水区一临街店
铺火灾事故作出的重要指示及李强总理批示 ;听取武侯区 2023 年度安全生产工
《四川省 〈残疾预
作情况汇报、武侯区耕地保护工作情况汇报 ;审议区政府投资工程建设项目管理
第40次 1月31日 防和残疾人康复条
办法,武侯区 2024 年重点项目计划,2024 年武侯区老旧院落改造方案,晋阳街区
例〉实施办法》
适儿化改造项目方案,武侯区 2024 年公建配套、安置房、街区升级改造等 122 个
项目建设计划,武侯区推进瓶装液化石油气 “瓶改管”“瓶改电”工作方案等议题
审议武侯区 2024 年政府投资项目计划,武侯区人民医院扩能提升项目事
第41次 2月27日 宜,武侯区 2024 年度新增一般债券分配方案,2024 年武侯区部门支出预 《信访工作条例》
算方案等议题
成都市 《关于加强
审议实施市政道路工程建设相关事宜、实施华西坝片区架空线下地试点工
市县融资平台公司
第42次 3月18日 程事宜,武侯区物业小区消防安全和电梯安全强制维保试行办法,武侯区
债务风险防范化解
2024 年第一批新增专项债券分配方案等议题
工作的指导意见》
《中共中央 国务院
第43次 4月19日 听取武侯区近期大气污染防治工作情况汇报等议题 关于促进民营经济
发展壮大的意见》
审议悦湖片区 2024—2026 年项目攻坚行动计划方案,实施武侯区城市燃气
第44次 5月14日
管道等老化更新改造一期项目事宜等议题
审议武侯区推动大规模设备更新和消费品以旧换新实施方案,武侯区支持
工业领域大规模设备更新和技术改造的若干政策措施,武侯区关于促进二
第45次 5月20日 手车流通消费专项办法,武侯区关于支持汽车销售行业以旧换新促进消费
实施办法,武侯区关于支持家居家电销售行业以旧换新促进消费实施办法,
武侯区关于支持餐饮行业健康发展促进消费实施办法等议题
传达学习习近平总书记关于统计工作重要指示批示精神,以及国家统计局办公室
关于统计工作有关情况的通报文件精神;听取全区第五次全国经济普查工作情况
汇报;观看 2023 年黄河流域生态环境警示片,听取武侯区近期大气污染防治工作 《四川省自然资源
第46次 6月20日
情况汇报;审议武侯区关于进一步完善社区发展治理经费保障激励机制的实施意 督察办法》
见,2024 年度武侯区对口支援甘孜州白玉县实施方案,2024 年武侯区第二批新
增专项债券分配方案,武侯区智慧蓉城项目管理暂行办法等议题
101

